Five steps towards what you want to be doing in life
Managing your time properly is more than ticking off things from your to-do list faster; it will improve your whole life and well-being. Sounds a nice prospect, doesn’t it?
In this article I will explain how you can achieve this in five steps. Are you ready? If you want to know more, request a free brochure on the free resource page of this website.
- Know what you are doing
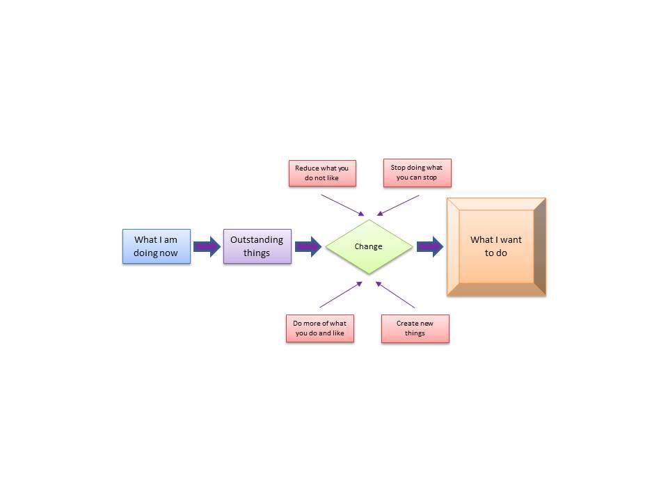
You cannot change if you do not know what it is you need to change. A lot of the time, we know we have wasted time but we are not aware of where and how it has gone. The first step is to understand how and on what you spend your time now. You need to have a sense of what you do each day, everything you do and how long you spend on each activity.
- Dump on paper anything outstanding & organise
Most of us have a long list of outstanding things, or should I say lists? All these outstanding tasks are scattered in emails, other messages, various files and platforms, in diaries, in drawers and most importantly in our heads. You need to have all these tasks in one place and visible. Without a knowledge of everything you need to fit in your schedule, you will not achieve the right balance of activities in your days.
- What do you want to be doing?
Ultimately, you want to do what is right for you, not what you “should”, “ought to”, “have to” or “must” do. But what is it you want to do? What would be your ideal day? What would you be doing, where, with whom?
Now, how are you going from here to there?
- Create new habits for change
To change you need clear and precise new habits, activities that will replace the ones you want to stop doing. Importantly, these new habits come with a fail-safe strategy to know what to do the times you actually do not follow your new habit. This will happen, it is normal and the fail-safe strategy will prevent you just falling back doing the “old same”.
The easiest new habit is in fact to do more of what you already do and enjoy doing. This is stretching something existing rather than inventing and putting in place something fully new. So begin with this.
In the same spirit, the second step is to design strategies to reduce the time you spend on things you do not like doing.
Then, you are in a good place to completely stop doing what you do not want to do and can stop doing and replace the time gained with the new things you really want to be doing.
- Action
Finally, it is time to act. List all the specific, unique actions you need to take to implement the previous steps described. What do you need to do? By when? What resources do you need? What obstacles could be in your way? How are you going to overcome these obstacles?
Now, take the first action to carry out and do it. You are in control of your life; you are the only one to make it happen.
